函数说明
int sqlite3AuthCheck( Parse *pParse, int code, const char *zArg1, const char *zArg2, const char *zArg3 )
工作流程
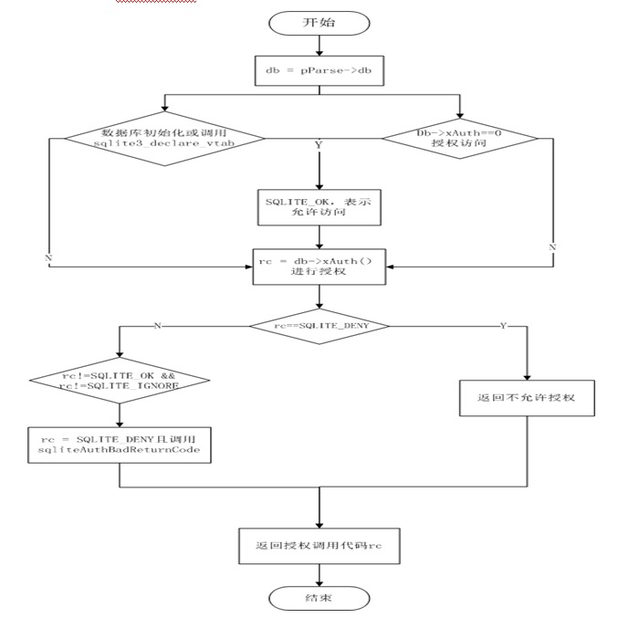
(1)如果db->init.busy 或IN_DECLARE_VTAB(从sqlite3_declare_vtab内部调用)和db->xAuth==0保持返回SQLITE_OK,将给出的参数放到rc = db->xAuth(db->pAuthArg, code, zArg1, zArg2, zArg3, pParse->zAuthContext)中进行授权验证。
(2)如果rc==SQLITE_DENY,错误类型将不被授权,错误数和错误pParse里适当修改的消息。
(3)反之如果rc!=SQLITE_OK && rc!=SQLITE_IGNORE保持,则返回一个授权错误信息(非法值)
如图为AuthCheck函数实现流程
